Power electronics engineers use MATLAB® and Simulink® to develop digital control systems for motors, power converters, and battery systems.
Design Power Conversion Controls Faster with Simulink
DOWNLOAD
Use MATLAB and Simulink to build accurate system models from libraries of motors, power electronics, sensors, and loads. Take advantage of classic linear control design techniques such as Bode plots and root locus. You can use automated PID tuning to control the inverter power electronics that regulate voltage and frequency.
In Simulink, you can perform closed-loop simulations under normal and abnormal operating conditions to design current and speed controllers. Design fault detection and protection logic for model startup, shutdown, and error modes and design derating and protection logic to ensure safe motor operation.


With Simulink, you can model analog and digital components in the same simulation environment. Closed-loop simulation of the power stage and controller lets you evaluate and verify design choices such as voltage mode control and current mode control before implementing the controller.
Model power converters at different levels of fidelity: average models for system dynamics, behavioral models for switching characteristics, and detailed nonlinear switching models for parasitics and detailed design. Obtain linear models by performing small signal analysis on switching converter models using AC frequency sweeps and system identification. These models enable classical control techniques such as interactive loop shaping with Bode and root-locus plots.
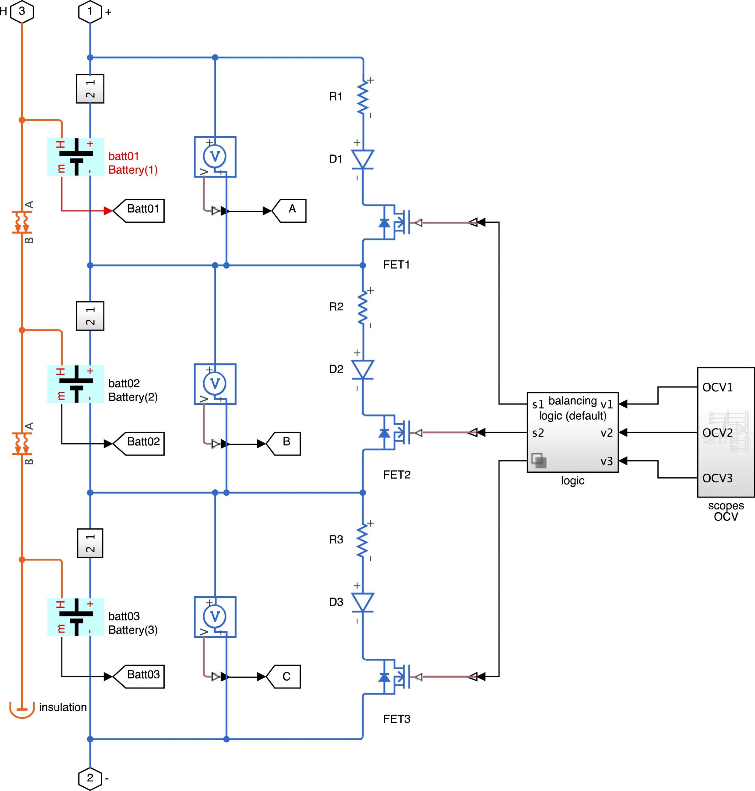
Simulate electronics circuitry and lumped parameter battery pack models. Work with models that have equivalent RC circuit battery packs models, switching power electronics, and varying loads and environmental conditions. Use Simulink, to design, tune, and test supervisory, closed-loop, and fault-detection algorithms.
Tune battery model parameters using test data, and capture cell chemistry, thermal, aging, and other nonlinear characteristics. State observers are designed for state-of-charge (SoC) for cell balancing and state-of-health online estimation. Run Monte Carlo experiments on the model to exercise your control algorithms across a complete range of operating conditions and fault scenarios.

If you have any enquiry, please do not hesitate to contact us.
Contact Us