AI for Electrification

Apply artificial intelligence (AI) techniques to the development and operations of electrical technologies

Free Trial

 

 

pdm

virtual Sensor

control strategy

Reduced order modeling (ROM)

Predictive maintenance

Virtual sensors

Energy forecasting

 Control strategy

 

 

 

 

 

With MATLAB and Simulink, you can model complex behaviors of electrical components and increase simulation speed by creating AI-based reduced order models (ROMs). You can create, train, and test AI-based virtual sensors and control strategies for motors, batteries, power converters, energy management systems, electric vehicles, and grid systems. MATLAB and Simulink help you to ensure safe and efficient operations of electrical systems by integrating AI-based energy forecasting and adopting AI-based predictive maintenance.

>>Free white paper: AI Techniques for Electrical Technologies

 
   

Reduce Order Modeling

You can use AI and data-driven methods to create reduced order models for physical components (such as brushless motors and motor loads) or physical systems and use these models in your design. These methods help you significantly speed up simulations while still capturing the essential behavior of your system.

MATLAB, Simulink, and Simscape enable you to:

  • Create physics-based simulation models of systems, run simulations, and generate synthetic data for training AI models

  • Select from a library of prebuilt AI models and evaluate model performance by running multiple experiments

  • Directly integrate AI models in Simulink for model validation and testing by running simulations

 

Predictive Maintenance

With MATLAB, Simulink, and Simscape, you can monitor the condition of assets and estimate their remaining useful life to minimize unplanned downtime, reduce operational costs, and ensure the reliability and safety of power systems.

  • Build physics-based models of electrical systems using Simscape Electrical, inject faults, and run simulations to generate synthetic data for training predictive maintenance models

  • Extract, visualize, and rank features to design condition indicators for monitoring power system health using the Diagnostic Feature Designer app

  • Directly integrate virtual sensor models in Simulink within physical system models for validation

  • Identify root cause of failures and predict time-to-failure using prebuilt AI models such as classification, regression, and time-series models

 

Virtual Sensor Modeling

   

When implementing power electronics controls, you can use AI to develop virtual sensor models to provide critical signals. Virtual sensors have no recurring bill-of-material cost, they are non-invasive, and they have no maintenance needs.

With MATLAB, Simulink, and Simscape, you can:

  • Create physics-based models of systems, run simulations, and generate synthetic data for training AI-based virtual sensors

  • Select from a library of prebuilt AI models and evaluate model performance by running multiple experiments

  • Directly integrate virtual sensor models in Simulink within physical system models for validation

  • Generate readable, efficient C/C++ code for embedded devices

 

Energy Forecasting

MATLAB and Simulink can help reduce the efforts required to implement an AI-based energy forecasting system to predict electricity supply, demand, and pricing and mitigate uncertainties and risks in power system operations. You can:

  • Automate data preprocessing with the Data Cleaner app and Live Editor Tasks

  • Choose from a variety of built-in machine learning and deep learning models with little or no manual coding

  • Design deep neural networks interactively with the Deep Network Designer app and manage deep learning experiments with the Experiment Manager app

  • Use parallel computing to accelerate the AI training process

  • Operationalize and deploy the model to production cloud environments with MATLAB and Simulink in the Cloud

 

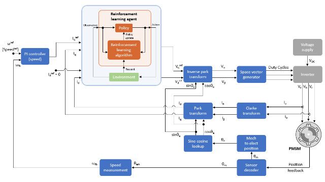
Control Strategy

   

MATLAB and Simulink help you adopt AI-based, high-performance controls of complex, nonlinear, multi-input multi-output (MIMO) systems that require little prior knowledge of the physics of the plant. You can:

  • Train AI-based control algorithms against simulated environments in Simulink

  • Accelerate training by running simulations in parallel

  • Consult toolbox examples for iterative tuning of design parameters

  • Directly integrate trained models in Simulink for simulation-based verification

 

 Products

   

Learn about the products used with AI for electrification.

  • Simscape Electrical
  • Predictive Maintenance Toolbox
  • Signal Processing Toolbox
  • Statistics and Machine Learning Toolbox
  • Deep Learning Toolbox
  • Econometrics Toolbox

 

   

 

   

Free Trial          Request Consultation

QUICK ENQUIRY